Logomarca do periódico: Revista Latino-Americana de Enfermagem

Open-access Revista Latino-Americana de Enfermagem

Publication of: Escola de Enfermagem de Ribeirão Preto / Universidade de São Paulo
Area: Health Sciences
ISSN online version: 1518-8345
Creative Common - by 4.0

ABOUT THE JOURNAL

 

Brief Background

 

The Revista Latino-Americana de Enfermagem (RLAE) is the official scientific publication of the Ribeirão Preto College of Nursing at the University of São Paulo and of the PAHO/WHO Collaborating Centre for the Development of Nursing Research. Its mission is to publish the results of scientific research in nursing and other fields of interest to healthcare professionals.

It is a national journal with international circulation, whose first issue was published in January 1993. The print version (ISSN 0104-1169) was discontinued in 2015. The journal adopts a continuous publication system (rolling pass), with all articles published in Portuguese, Spanish, and English. It is affiliated with the Brazilian Association of Scientific Editors (ABEC) and is indexed in the most important national and international indexing databases.

 

 

Open Access

 

This journal adopts the Open Access model, ensuring that all published scientific content is freely available online, without any financial barriers or access restrictions.

Open Access is a principle that guarantees the democratization of knowledge, whereby authors, upon publishing their work, grant permission for use through open licenses, such as the Creative Commons Attribution (CC-BY). This license allows anyone to:

  • Access, read, and download full articles;
  • Copy, distribute, and print the texts at no cost;
  • Freely search and link to the content;
  • Use the data for indexing, computational analysis, or other legitimate applications.

In this way, the journal fosters the inclusive and collaborative dissemination of scientific knowledge, encouraging innovation and the advancement of research for the benefit of society.

 

 

Open Science compliance

 

RLAE supports practices aligned with the Golden Open Access policy, making its articles fully and freely accessible. In line with the recommendations of the SciELO Program, the journal is committed to pursuing the modus operandi of Open Science, guided by the principles of IDEA - Impact, Diversity, Equity, Inclusion, and Accessibility.

In addition, authors are required to submit a duly completed Open Science Compliance Form at the time of manuscript submission. This document must be uploaded to the ScholarOne Manuscripts system during the file upload step, under the category “Open Science Compliance Form”.

 

 

Ethics in publication

 

The Revista Latino-Americana de Enfermagem adheres to the Recommendations for the Conduct, Reporting, Editing, and Publication of Scholarly Work in Medical Journals issued by the International Committee of Medical Journal Editors (ICMJE), and it adopts the ethical codes of conduct in publishing and best editorial practices recommended by the Committee on Publication Ethics (COPE). The journal also follows the SciELO Guidelines on Best Practices for Strengthening Ethics in Scientific Publication and the Principles of Transparency and Best Practice in Scholarly Publishing recommended by the Directory of Open Access Journals (DOAJ).

It is mandatory, as part of the manuscript submission process, to provide documentation of study approval by a Research Ethics Committee (REC) or an Animal Use Ethics Committee (AUEC), in accordance with current ethical regulations.

 

 

Focus and scope

 

RLAE’s mission is to contribute to the advancement of scientific knowledge and professional practice in Nursing and other health fields through the publication of articles with scientific merit and social relevance. The journal publishes original, unpublished articles in English, Portuguese, and Spanish, under the categories Original Article, Review, and Letters to the Editor. At the discretion of the Editorial Board, thematic calls for papers may also be issued.

RLAE prioritizes the publication of research articles that:

  • Present global relevance and interest;
  • Demonstrate advancement of scientific knowledge and originality;
  • Contribute to the advancement of clinical practice and/or management and/or education and/or public policy;
  • Exhibit internal coherence, methodological rigor in addressing the research question, and internal consistency of findings;
  • Follow recommended reporting guidelines for different types of studies.

RLAE does not accept:

  • Articles that have already been published or are under review by another journal;
  • Multipart manuscripts and/or partial results of the same research;
  • Experience reports, case reports, case studies, research or review protocols, among others not described under “Accepted Article Categories for Publication.”
 

 

Digital preservation

 

This journal adheres to the standards defined by the SciELO Program Digital Preservation Policy, which aims to contribute to the strengthening and expansion of national capacities and infrastructures for scientific communication.

 

 

Indexing sources

 

Collections

Indexing databases

 

 

Bibliographic journal information

 
  • Journal title: Revista Latino-Americana de Enfermagem
  • Abbreviated title: Rev. Lat.-Am. Enferm
  • Published by: Ribeirão Preto College of Nursing, University of São Paulo
  • Periodicity: Continuous publication
  • Publication modality: Continuous Publication (CP)
  • Year of establishment: 1993
 

 

Websites and social media

 

App (available for Android systems only)

 

 

EDITORIAL POLICY

 

 

 

 

Preprints

 

RLAE publishes articles that have been posted on national and international preprint servers recognized by the academic community, such as SciELO Preprints, bioRxiv, medRxiv, OSF Preprints (SocArXiv, PsyArXiv), and Research Square. To explore other repositories, click here. Information indicating that the manuscript is a preprint must be included in the Open Science Compliance Form, which is mandatory to complete and submit. Authors must disclose details of the preprint posting, including the DOI and licensing terms, at the time of manuscript submission - if the deposit has already occurred - or at any stage of the review process if the deposit occurs after submission.

 

 

Peer review process

 

All manuscripts submitted to RLAE undergo peer review.

RLAE employs three peer review models: 1) Double-anonymous review: both authors and reviewers remain anonymous to each other; 2) Single-anonymous review: authors disclose their identity, but reviewers remain anonymous; 3) Open review: both authors and reviewers are aware of each other’s identities. The standard peer review model adopted by RLAE is the double-anonymous review.

In cases of preprints, where author anonymity cannot be guaranteed, the review may be conducted as single-anonymous or open. The decision to adopt an open peer review process depends on the agreement of authors, editors, and reviewers.

The review process consists of two stages: the submission process and the evaluation process.

Submission process

Manuscripts submitted to the journal undergo a preliminary assessment by the Editor-in-Chief, who will decide on approval or rejection based on the journal’s publication priorities (see “Focus and scope” section).

Once approved in the preliminary assessment, the manuscript and other submission documents are reviewed by the journal’s editorial office for compliance with the guidelines outlined in these instructions to authors. At this stage, the editorial office may request adjustments to the manuscript or required documentation up to a maximum of two times. If this limit is exceeded, the submission process will be terminated. Figure 1 below illustrates the complete workflow of this stage.

 

Figure 1 - Workflow of the RLAE submission process. To view the figure in higher resolution, click here.

 

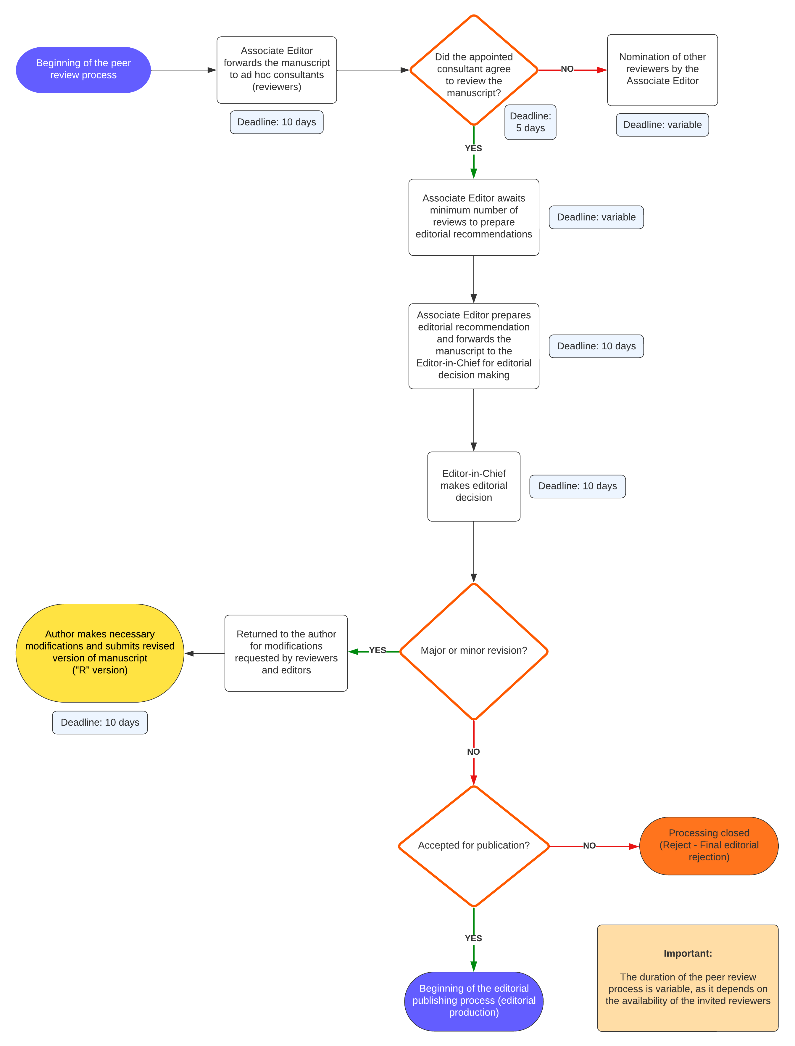
Evaluation process

Once approved in the preliminary assessment and in compliance with the journal’s guidelines, manuscripts are forwarded to the Editor-in-Chief, who assigns an Associate Editor to manage the manuscript’s review process. The Associate Editor selects the reviewers and, after receiving the required number of reviews (three as standard), provides an editorial recommendation to the Editor-in-Chief. The Editor-in-Chief then decides on the approval, revision, or rejection of the manuscript based on the reviews and the recommendation from the Associate Editor, as shown in Figure 2.

 

Figure 2 - Workflow of the peer review process and editorial decision-making. To view the figure in higher resolution, click here.

 

In addition, aligned with the international Open Science movement - which promotes a more collaborative and transparent approach to science by sharing and opening the entire cycle of knowledge production and communication - RLAE, after adopting the disclosure of the Associate Editor’s name to authors, further advances this practice by making all reviewer reports available to reviewers of the same manuscript. Accordingly, reviewers will receive, via e-mail, a copy of the editorial decision letter containing all peer review reports for that manuscript, fostering greater transparency in the peer review process.

Important: After the initial round of peer review and issuance of the first editorial decision, there will be a maximum of two additional rounds of review. If the revised manuscript does not meet the required revisions within this limit, it will be rejected.

Notice regarding the deadline for submitting revised versions: The ScholarOne Manuscripts system operates on Eastern Standard Time (EST), not on Brazilian time zones. Therefore, we recommend that authors submit revised versions at least one day before the deadline established by the system.

 

 

Open data

 

In line with the international movement toward a more collaborative and transparent science - promoting the sharing and openness of the entire cycle of knowledge production and communication - RLAE, as a medium for scientific dissemination and communication aimed at strengthening health practices and advancing nursing knowledge, aligns itself with Open Science. Thus, the journal embraces open data, as it enhances rigor, maximizes reach and impact, and enriches the scientific record.

The journal encourages authors to publish their analytical datasets, instruments, statistical analysis scripts, protocols, and supplementary materials in open online repositories, such as SciELO Data, Zenodo, Figshare, OSF, and Mendeley Data.

Information regarding the deposition of content in a repository must be included in the Open Science Compliance Form. RLAE requires the mandatory availability of data for all articles accepted for publication, except those covered by exception criteria, as outlined in the document RLAE Data Sharing Terms (aka Terms for Open Data RLAE). For further information, please refer to:

 

 

Fees

 

There is no cost to authors for submitting manuscripts to RLAE. However, if the manuscript is approved in the preliminary assessment phase, authors must pay a processing fee for the manuscript to proceed to the peer review process.

The costs associated with submission and publication in RLAE consist of two separate fees - the processing fee and the publication fee - which are charged at different stages of the editorial workflow. In addition, authors are responsible for covering expenses related to language editing and translation services for approved manuscripts.

The amounts for the processing and publication fees, as well as other related costs, are listed below and can also be consulted here.

Fees for manuscripts with Brazilian authors

Type of cost

Amount

Processing fee

BRL 500.00

Publication fee

BRL 1,000.00

Language editing and translation

Variable cost

Erratum editing fee

BRL 200.00

Fees for manuscripts with exclusively foreign authors (outside Brazilian)

Type of cost

Amount

Processing fee

USD         -

Publication fee

USD 500.00

Language editing and translation

Variable cost

Erratum editing fee

USD         -

 

Attention: Payments made in disagreement with the instructions provided by the journal's editorial office will not be refunded. The same applies to payments made before the manuscripts are approved in the preliminary assessment.

 

 

 

Ethics and misconduct, correction and retraction policy

 

For cases requiring corrections, retractions, or expressions of concern, RLAE follows the recommendations of the following guides developed by SciELO:

In situations that warrant corrections, retractions, or expressions of concern, the Editorial Board will be convened to analyze the case and determine the appropriate course of action, which may include embargoing the article and/or suspending the authors from publishing in the journal for a specified period. The Board may also decide to publish statements of concern or retractions of articles, depending on the severity of the occurrence.

 

 

Conflict of interest policy

 

Conflicts of interest may be personal, commercial, political, academic, or financial in nature. Conflicts of interest can arise when authors, reviewers, or editors have interests that may influence the preparation or evaluation of manuscripts.

Authors are responsible for identifying and disclosing any conflicts that may have influenced the research, by reporting any potential conflicts of interest at the time of submission, directly in the ScholarOne Manuscripts system, in the designated field, and in a specific statement included in the Cover Letter.

Editors must disclose any conflicts of interest that may influence their assessment of a manuscript. They should declare themselves unqualified to make decisions on manuscripts that conflict with their own interests, such as manuscripts submitted by authors from their own department, research collaborators, or relatives.

For more information, please refer to the section “Disclosure of Financial and Non-Financial Relationships and Activities, and Conflicts of Interest” in the Recommendations for the Conduct, Reporting, Editing, and Publication of Scholarly Work in Medical Journals, by the ICMJE.

 

 

Adoption of similarity checking software

 

RLAE uses similarity tracking tools (CrossRef Similarity Check – iThenticate). Similarity checks are routinely performed at two stages: initially, right after submission during the preliminary assessment, and at the end of the review process, before acceptance for publication. Additional similarity checks may also be conducted when necessary.

In cases of doubt or concern, the Editor-in-Chief will contact the corresponding author and, if necessary, the other authors.

Authors must comply with the provisions of the Brazilian Copyright Law (Law No. 9.610/1998 - Portuguese only) and its legal implications.

 

 

Use of artificial intelligence resources

 

RLAE supports the recommendations of the World Association of Medical Editors (WAME) regarding the ethical considerations related to the use of generative artificial intelligence (AI) or AI-assisted technologies.

At submission, authors are required to declare whether they used generative AI or AI-assisted technologies (such as Large Language Models - LLMs, chatbots, or image generators) in the production of the submitted manuscript. Authors who used such technologies must describe, both in the Cover Letter and within the manuscript, how these technologies were used.

Contributions from artificial intelligence technologies must be clearly and explicitly reported in a specific section under the Methods section. This section must include the name(s) of any technology used, a description of how the authors employed it and assessed the validity of the results produced, and a clear statement identifying which aspects of the manuscript’s content, data, or supporting files were generated or affected by the use of AI. The description must contain sufficient detail to allow replication of the approach, including the tool used, its version, and the prompts or instructions given to the tools, where applicable.

Chatbots (such as ChatGPT) must not be listed as authors or co-authors because they cannot take responsibility for the accuracy, integrity, and originality of the work - responsibilities that are required for authorship (see “Author contributions and authorship” section). Authors remain responsible for all submitted material that includes the use of AI-assisted technologies, and they must be able to affirm that:

  • The content is accurate and valid;
  • There is no plagiarism in the manuscript, including in text and images produced by AI;
  • All material is properly attributed, with complete citations;
  • The content reflects the authors’ own ideas;
  • The content has been adequately reviewed, acknowledging that AI may produce incorrect, incomplete, or biased results.

The use of AI technologies to fabricate primary research data is unacceptable. Any breach of this policy will be considered a violation of best practices regarding methods, contributions, and/or results. In such cases, RLAE may notify the authors’ institutions, reject the manuscript (pre-publication), or retract the article (post-publication).

 

 

Sex and gender issues

 

The RLAE editorial team, as well as the authors who publish in the journal, must always adhere to the Sex and Gender Equity in Research (SAGER) guidelines. The SAGER guidelines provide recommendations for reporting sex and gender information in study design, data analysis, and the results and interpretation of findings. In addition, RLAE observes gender equity policies in the composition of its editorial board, aligning itself with the Open Science modus operandi, guided by IDEA - Impact, Diversity, Equity, Inclusion, and Accessibility.

 

 

Ethics Committee

 

For research involving human subjects, the resolutions of the Brazilian National Health Council (CNS - Ministry of Health - Portuguese only) regulating ethical issues in research involving humans, either directly or indirectly, must be followed, particularly CNS Resolutions No. 466/2012 and No. 510/2016. Authors must indicate in the manuscript the approval of the project by a Research Ethics Committee (CEP) recognized by the National Research Ethics Commission (CONEP) of the CNS, or by an equivalent body when the research was conducted in another country.

For research involving animals, the Brazilian Guide for the Care and Use of Animals in Teaching or Scientific Research Activities (DBCA – CONCEA Normative Resolution No. 55) must be observed, as well as the Guide for the Care and Use of Laboratory Animals (Institute of Laboratory Animal Resources, National Academy of Sciences, Washington, D.C., USA), and the Ethical Principles in Animal Experimentation of the Brazilian College of Animal Experimentation (COBEA). These details must be reported in the Methods section, in accordance with the ARRIVE 2.0 Guidelines (Animal Research: Reporting of In Vivo Experiments). Research involving animals conducted in other countries must present documentation of local ethical approval.

 

 

Copyright

 

Authors of articles published in the Revista Latino-Americana de Enfermagem retain copyright of their works, licensing them under a Creative Commons license, which allows articles to be reused and distributed without restriction, provided the original work is properly cited. In return, authors grant RLAE the right of first publication under the Creative Commons Attribution (CC-BY) license.

For open access publication, RLAE adopts the Creative Commons CC-BY license. This license allows for distribution, remixing, adaptation, and creation from the article, including for commercial purposes, provided proper credit is given to the original author for the creation and to RLAE for the publication.

RLAE is not responsible for any violations of Brazilian Copyright Law (Law No. 9.610/1998 - Portuguese only). The published work is the sole responsibility of the author(s), and RLAE’s role is limited to evaluating the work as a vehicle for scientific publication.

RLAE allows authors to retain copyright of the accepted articles without restrictions. Authors must transfer the copyright of the submitted text to RLAE by signing the Statement of responsibility, copyright, and authorship, signed by all authors.

 

 

Intellectual property and terms of use

 

Website responsibility

The copyright terms applicable to the published content are stated and distinguished from the copyright terms applicable to the website itself, ensuring transparency and clarity regarding the rights and responsibilities associated with the journal’s content and website.

Author responsibility

All content of the journal and articles published by the Revista Latino-Americana de Enfermagem, unless otherwise specified, are licensed under the Creative Commons Attribution CC-BY license.

Authors of articles published by RLAE retain copyright of their works, licensing them under the Creative Commons Attribution license, which allows articles to be reused and distributed without restriction, provided the original work is properly cited.

RLAE encourages authors to self-archive their articles, posting them on personal blogs, institutional repositories, academic social media platforms, as well as sharing them on personal social media accounts, provided the full citation of the version on the journal’s website is included.

 

 

Sponsors and Promotion Agencies

 

Conselho Nacional de Desenvolvimento Científico e Tecnológico (Brazilian National Council for Scientific and Technological Development - CNPq)

 

Agência de Bibliotecas e Coleções Digitais da Universidade de São Paulo (Library and Digital Collections Agency of the University of São Paulo - ABCD-USP)

Biblioteca - Centro de Divulgação Científica e Cultural

 

 


EDITORIAL BOARD

 

Editor-in-Chief

   

 

Scientific Editor

   

 

Internal Associate Editors

   

 

External Associate Editors (from Brazil)

   

 

External Associate Editors (outside Brazil)

   

 

Board of Editors

 

President

Members

 

 

Emeritus Editor

   

 

Advisory Board

   

 

Technical Team

 
  • Deborah Schmidt Capella Junqueira
  • Lilian Savoia
  • Vinícius Vargas de Souza Nori
 

 


INSTRUCTIONS TO AUTHORS

 

Types of documents accepted

 

Original articles: Contributions intended to disseminate results of original and unpublished research, with rigorous methodology, in-depth discussion supported by national and international scientific literature. This category includes randomized clinical trials, case-control studies, cohort studies, ecological studies, cross-sectional studies, accuracy studies, and qualitative studies. Analyses of theories or methods that underpin Nursing Science or related fields are also considered original articles.

Review articles: Critical evaluative studies, presenting the review method, a thorough search process, and the criteria used for selecting and classifying the included primary studies. These must adhere to standards of scientific excellence and address questions relevant to nursing and/or other health fields. Methods include: systematic review and meta-analysis, meta-synthesis, integrative review, and scoping review.

Letters to the editor: Letters aimed at discussing articles recently published by the journal (within the past year) or reporting original research and significant scientific findings.

Editorials: Texts of interest on current and relevant topics that contribute to Nursing Science and health. Renowned researchers will be invited by the Editorial Board to write editorials. Editorials are not subject to peer review, and authors are exempt from fees.

Submission and publication languages

Manuscripts must be submitted exclusively through the ScholarOne Manuscripts electronic system, in Portuguese, English, or Spanish. Submissions sent via e-mail will not be accepted. Articles will always be published in all three languages.

Position on preprint submission

RLAE publishes articles that have been posted on national and international preprint servers recognized by the academic community. The indication that the manuscript is a preprint must be included in the Open Science Compliance Form, which is mandatory to complete and submit. The journal also publishes manuscripts whose contents (data, program codes, and other materials) are made available in repositories recognized by the academic community. As with preprints, information regarding the deposition of content in a repository must be included in the Open Science Compliance Form. RLAE requires the mandatory availability of data for all articles accepted for publication, except for those covered by exception criteria, as outlined in the document RLAE Data Sharing Terms (aka Terms for Open Data RLAE).

 

 

Author contributions and authorship

 

The individual contributions of each author to the preparation of the article must be specified according to the adapted CRediT taxonomy and the authorship criteria recommended by the ICMJE, which state that authorship recognition must be based on substantial contributions in the following areas: 1) Substantial contributions to the conception or design of the work; or the acquisition, analysis, or interpretation of data for the work; 2) Drafting the work or reviewing it critically for important intellectual content; 3) Final approval of the version to be published; 4) Agreement to be accountable for all aspects of the work in ensuring that questions related to the accuracy or integrity of any part of the work are appropriately investigated and resolved. All four of these conditions must be fully met. The contribution of each author must be explicitly stated in the Statement of responsibility, copyright, and authorship, which must be individually signed by each author and submitted through the ScholarOne Manuscripts system at the time of manuscript submission.

The number of authors is limited to six. Exceptionally, the possibility of including additional authors will be examined, considering the justifications provided. The inclusion of names of authors whose contributions do not meet the aforementioned criteria is not acceptable; in such cases, they may be acknowledged in the Acknowledgments section, which may include institutions that facilitated the research and/or individuals who contributed to the study but did not meet the authorship criteria.

Authors must include in the Cover Letter a statement acknowledging that, once submitted, the manuscript cannot have the order or number of authors changed without prior notice and justification to RLAE.

 

 

Manuscript preparation

 

Manuscript submission format

Title

The title must be concise and informative, in the language in which the manuscript is submitted, with a maximum of 15 words and in bold, and it is recommended to include six descriptors. Identification of the study type in the title, when mandatory, will not count toward the 15-word limit. Uppercase letters, acronyms, abbreviations, and the geographical location of the research are not permitted.

Abstract

The abstract must be structured into the following sections: Objective, Method, Results, and Conclusion. It should be written as a single paragraph, with up to 200 words, in the language in which the text is submitted, double-spaced, and using Times New Roman font, size 12. Citations of authors, data collection site and year, and acronyms are not allowed. The Objective must be clear, concise, and written in the infinitive tense. The Method must include, for quantitative studies: study type, sample, variables, research instruments, and type of analysis. For qualitative studies: study type, theoretical framework, participants, data collection instruments, and type of analysis. For review studies: study type, eligibility criteria, information sources, methodological quality of the articles (if applicable), and method used for synthesis of results. The Results must be concise and informative, presenting the main findings, including the characteristics of participants or included studies, and the final analysis of results. Do not report p-values, confidence intervals, or other statistical parameters. The Conclusion must directly address the objective, expressing considerations on the theoretical or practical implications of the study and its main contributions to the advancement of scientific knowledge.

For clinical trials, analytical observational studies, and review studies, the registration number must be provided at the end of the abstract. This registration number will not count toward the word limit of the abstract.

Descriptors

Descriptors in Portuguese, English, and Spanish must be selected from the Medical Subject Headings (MeSH) or Health Sciences Descriptors (Descritores em Ciências da Saúde - DeCS) vocabulary. Six descriptors must be included, separated by semicolons. The first letter of each word in the descriptor must be capitalized, except for articles and prepositions. Example:

Descritores: Diabetes Mellitus; Complicações do Diabetes; Saúde Mental; Cuidados de Enfermagem; Autogestão; Padrões de Prática em Enfermagem.

Descriptors: Diabetes Mellitus; Diabetes Complications; Mental Health; Nursing Care; Self-Management; Nursing Practice Standards.

Descriptores: Diabetes Mellitus; Complicaciones de la Diabetes; Salud Mental; Cuidados de Enfermería; Autogestión; Estándares de Práctica en Enfermería.

Introduction

The introduction must be brief, clearly define the problem being studied, and justify its importance and the knowledge gaps it addresses. Include up-to-date references (from the last three years) with national and international scope. When applicable, state the study hypotheses and the objective at the end of this section. The objective must be identical to the one stated in the abstract and at the end of the introduction.

Acronyms must be spelled out in full the first time they appear in the text, followed by the abbreviation in parentheses.

Method

For quantitative studies, follow the appropriate reporting guideline for the study type, subdividing the section into the following topics: Study type or design; Setting (city, state abbreviation, and country) and data collection period; Population; Selection criteria; Sample definition; Study variables; Instruments used for data collection; Data collection; Data processing and analysis; and Ethical considerations. All subheadings must appear in bold.

For qualitative studies, use the appropriate guideline and subdivide the Method section into the following topics: Study design or type; Theoretical framework; Setting and data collection period; Participants; Data collection instruments; Data collection; Data analysis; and Ethical considerations. All subheadings must appear in bold.

For knowledge synthesis methods, follow the PRISMA guidelines and subdivide the section into the following topics: Type of review, protocol, and registration; Eligibility criteria (research question, acronym/mnemonic used, inclusion and exclusion criteria); Information sources (databases, electronic libraries, gray literature, etc.); Search strategies; Study selection; Data collection process (or data extraction); Critical appraisal of the studies, or synthesis, or summary of results. For systematic reviews, it is essential to include: Risk of bias assessment; Effect measures; and Certainty of evidence. All subheadings must appear in bold.

For the Ethical considerations topic, when the research involves human subjects, the manuscript must state the approval by a Research Ethics Committee, including the date and the protocol number (Certificate of Presentation for Ethical Consideration - Certificado de Apresentação para Apreciação Ética - CAAE) and/or approval statement number.

Authors must specify whether the research underlying their manuscript was reviewed by a Research Ethics Committee in their country, using the following example: “The study was conducted in accordance with national and international ethical guidelines and approved by the Research Ethics Committee (or Ethics Committee) of [INSTITUTION NAME], with the approval document attached to this submission.” Alternatively, if exempt from review by a Research Ethics Committee, provide justification using the following example: “Ethical review and approval were waived for this study due to [provide detailed justification].”

Results

Describe the findings without including interpretations, comments, or comparisons. To aid understanding, results may be presented with tables and/or figures. The text must not repeat what is already presented in the tables and figures.

Discussion

The discussion must focus solely on the obtained results. Emphasize the novel and important aspects of the study. Discuss agreements and discrepancies with other studies based on up-to-date scientific evidence published in national and international journals. Use a critical tone and the past tense. At the end of this section, without subheadings, present the study’s limitations and its implications for advancing scientific knowledge in the health and nursing fields.

Conclusion

Clearly, directly, and objectively answer the study objectives, restricting the conclusion to the findings, without citing references.

Guidelines for presenting the text

To improve the quality and transparency of health research, texts must follow the guidelines of the Equator Network, depending on the type of study:

  • For all types of quality improvement studies, see the Revised Standards for Quality Improvement Reporting Excellence guide (SQUIRE 2.0 - checklist);
  • For randomized clinical trials, use the Consolidated Standards of Reporting Trials (CONSORT) guide (checklist);
  • For systematic review, meta-analysis, metasynthesis and integrative review, use the Preferred Reporting Items for Systematic reviews and Meta-Analyses (PRISMA) guide (checklist and flowchart) and its extensions (PRISMA for search; PRISMA for abstracts, and PRISMA for scoping review);
  • For systematic review without meta-analysis, use the Synthesis without meta-analysis (SWiM) guide (checklist);
  • For observational studies in epidemiology, see the Strengthening the reporting of observational studies in epidemiology (STROBE) guide (checklists);
  • For qualitative studies, use the Consolidated criteria for reporting qualitative research (COREQ) guide;
  • For mixed methods studies, use the Mixed Methods Appraisal Tool (MMAT) guide.

Note: the extension of the PRISMA guide for works that address measurement instruments (https://www.prisma-statement.org/cosmin) began to be considered not only in systematic review and meta-analysis of measures works reported by the patient/person/population (Patient-Reported Outcome Measures - PROMs), but also in studies that evaluate the measurement properties of the instruments addressed in the manuscripts under analysis.

Manuscript structure

The text must contain the following structure: title, abstract, descriptors in Portuguese, English, and Spanish (Descritores, Descriptors, and Descriptores), introduction, method, results, discussion, conclusion and references. The names of the sections Introduction, Method, Results, Discussion, Conclusion and References should be presented in bold, with capital letters only for the first letter. Example: Results

All identifying information, such as authors' names and affiliations, acknowledgements, or explicit mentions of the author's institution in the text, should be on the Title Page and not in the main text file.

Important: It is not possible to anonymize the study identification number in the respective registry databases. Reviewers must check the data recorded in the respective databases.

In accordance with the CONSORT guidelines, it is mandatory to register clinical trials prior to data collection (prospective registration) in one of the entities listed in the “Clinical Trial Registration” section.

For systematic review studies, it is mandatory to register prior to conducting the study search (prospective registration) in the PROSPERO - International Prospective Register of Systematic Reviews.

For other types of reviews, registration is mandatory at a stage prior to the search for studies (prospective registration) in one of the following repositories: Open Science Framework (OSF) or Figshare. Include the website name, protocol number, and protocol registration link.

Word and reference limits by manuscript category

Original and review articles must contain up to 5,000 words; letters to the editor, up to 1,000 words and a maximum of three references; and editorials, up to 1,000 words and a maximum of five references. In all categories, the abstract, tables, figures, and references are not included in the word count.

 

Manuscript formatting

The manuscript must be submitted according to the following instructions:

  • File in .doc or .docx format (Microsoft Word);
  • Size A4 (21 cm x 29.7 cm or 8.27” x 11.7”), with top, bottom and side margins of 2.5 cm (1”);
  • Indentation of 1.25 cm for the first line of each paragraph;
  • Times New Roman font size 12 (throughout the text, including tables);
  • Double spacing between lines from the title to the references, with the exception of tables, which should be single-spaced;
  • To highlight terms in the text, use italics.

Bold text, underlining, uppercase letters, or Microsoft Word bullet points are not allowed in the text.

Testimonials from study participants

Testimonials must be presented in italics, in Times New Roman font size 10, without quotation marks, and following the text. It is mandatory to identify each testimonial cited in the manuscript by code, in parentheses, without italics, and at the end of the testimonial.

Footnotes in the text

Footnotes should be indicated by the asterisk symbol, starting on each page and restricted to a maximum of three per page.

Use the sequence *, **, ***.

Clinical trials registration

For clinical trial studies, RLAE follows the recommendations of the Latin American and Caribbean Center on Health Sciences Information (Centro Latino-Americano e do Caribe de Informação em Ciências da Saúde - BIREME) / Pan American Health Organization (PAHO) / World Health Organization (WHO) for Clinical Trials Registration, of the ICMJE, and requires the presentation of the Clinical Trial Approval Registration number, obtained at a stage prior to the collection of study data (prospective registration), through one of the entities described below:

RLAE also strongly encourages the registration of analytical observational studies, of the cohort and case-control type, in the databases specified in this item.

Highlights

These are points that convey the main conclusions of the study, mandatory for the publication of the article in RLAE, and consist of a small collection of aspects that indicate the main contributions of the submitted text, such as:

  • What problem did the study address?
  • What were the main findings?
  • Where and on whom will the research impact?

They must be submitted in an editable file, using the template provided by the journal, in the online submission system. The file should be named “Highlights” and should contain 3 to 5 of the aspects mentioned above. Each of them should have a maximum of 85 characters, including spaces.

Author registration

First and Last Name(s): Authors must use the format by which their name is already indexed in databases and include their ORCID registration number. In the case of a compound surname, a clear identification must be provided (using uppercase, bold, and/or hyphenation).

Affiliation: Up to three institutional hierarchy levels of affiliation may be included, for example: “University, School, and Department.” This information must also appear identically on the Title Page.

Example: Universidade de São Paulo, Escola de Enfermagem de Ribeirão Preto, Departamento de Enfermagem Materno-Infantil e Saúde Pública, Ribeirão Preto, SP, Brasil.

Correspondence: The full name of the corresponding author and an up-to-date e-mail address must be provided for correspondence purposes.

Digital Object Identifier (DOI) registration

The DOI numbers assigned to articles and editorials will only be activated after the texts are published in the SciELO Brazil Collection.

Statement of institutional ethics committee approval

Authors must specify whether the research underlying their manuscript was reviewed by a Research Ethics Committee in their country, using the following example: “The study was conducted in accordance with national and international ethical guidelines and approved by the Research Ethics Committee (or Ethics Committee) of [INSTITUTION NAME], with the approval document attached to this submission.” Alternatively, if exempt from review by a Research Ethics Committee, provide justification using the following example: “Ethical review and approval were waived for this study due to [provide detailed justification].”

 

 

Digital assets

 

Maximum number of tables and/or figures

The manuscript may include a maximum of five tables and/or figures.

Tables

Tables must include an informative, clear, and complete title located above the table content, indicating what is being presented. The title must include: study participants, variables, location (city, state abbreviation, country), and year of data collection. Do not include a period at the end of the table title. The “n” should appear immediately after the study participants.

Table formatting

Tables must be created using Microsoft Word’s table tool, in Times New Roman font size 12, single-spaced. Data must be organized in rows and columns, with each value in its own cell. Tables must not contain empty cells, and each column must be labeled. Internal lines should appear only above and below the header and at the bottom of the table.

Mention and insertion of tables in the text

All tables and figures must be referenced in the manuscript and inserted immediately after their first mention (e.g., “…as shown in Table 1…”).

Header and data source for secondary data

The header must appear in bold. The data source for secondary data must be included as a footnote within the table.

Table footnotes

Footnotes should be minimal and indicated by the sequential symbols *, †, ‡, §, ||, and ¶ (all in superscript except the asterisk), which must appear both in the table and in the corresponding footnote.

Abbreviations in tables and figures

Use of abbreviations should be kept to a minimum.

Abbreviations appearing in tables and/or figures must be spelled out in a footnote using the sequential symbols above, without a final period.

Example: *CG = Control Group; †IG = Intervention Group

Symbols must reset for each table and/or figure and be presented in zigzag reading order (left to right, top to bottom). If more than six are needed, double, triple, and so on symbols should follow the same pattern.

Example: *, †, ‡, §, ||, ¶, **, ††, ‡‡, §§, ||||, ¶¶, ***, †††, ‡‡‡, §§§, ||||||, ...

Monetary values

Monetary values must be presented in United States dollars (USD) or in minimum wages applicable in the country where the research was conducted at the time of data collection.

If presented in USD, the exchange rate and the date of the rate must be provided in a footnote. Example: *USD Exchange Rate = R$ 6.04, on 01/15/2025

If presented in minimum wages, the amount, year, and country of the research corresponding to the minimum wage must be stated in a footnote. Example: *Minimum wage in effect = R$ 1,518.00, Brazil, 2025

Formatting not allowed

Line breaks with the ENTER key, tabs, spaces to separate data, all caps, underlining, Word bullets, cell colors, and multi-page tables are not allowed. Tables with only one or two rows must be converted into text.

Figures

The term “figure” encompasses tables, charts, drawings, diagrams, flowcharts, and photographs. All such items must be referred to solely as “figure” in the manuscript (e.g., Figure 1, Figure 2, etc.).

The figure title must be placed directly below the figure. If a footnote is included, the title should appear immediately above the note.

Figures must be in high resolution, with a minimum of 900 DPI (dots per inch), and, whenever possible, should be editable.

Figures: tables

Tables must contain textual, non-numerical data, be enclosed on the sides, and include internal lines. When created using the Microsoft Word table tool, they may occupy up to a full page in size, rather than being limited to 16x10 cm like other figures. When tables are extracted from other publications, the source must be indicated in a footnote.

Figures: graphs

Graphs must be clear and legible, with a maximum size of 16x10 cm. If colors are used, they must be in light tones. Multiple graphs within a single figure will only be accepted if their combined presentation is essential for interpretation.

Figures: drawings, diagrams, and flowcharts

Drawings, diagrams, and flowcharts must be created using appropriate tools, preferably with the assistance of a graphic design professional. They must be easy to understand, legible, clear, and have a maximum size of 16x10 cm.

When inserted from other publications, drawings, diagrams, and flowcharts must include the source citation in a footnote accompanying the figure.

Figures: photographs

Photographs must be clear, in high resolution, and have a maximum size of 16x10 cm. If they contain images of people, they must be edited to ensure that individuals portrayed cannot be identified.

Figure footnotes

Figure footnotes must be limited to the minimum necessary and should be indicated using the following sequential symbols: *, †, ‡, §, ||, and ¶ (all in superscript, except for the asterisk). These symbols must appear both within the figure and in the corresponding footnote.

 

 

Citations and references

 

Citations

In-text reference citations

In-text reference citations must be numbered consecutively in Arabic numerals, superscripted and placed within parentheses, without mentioning the authors’ names (except for those serving as theoretical or methodological frameworks). When citing a sequence of references, indicate the first and last numbers separated by a hyphen (e.g., (1-4)); when non-sequential, separate the numbers with commas (e.g., (1-2,4)).

There should be no space between the numeric citation and the preceding word. Example: ...Candida albicans(3-6,16,21).

The page number of the cited reference used in the article must not be included.

Direct quotes (aka verbatim reference citations or ipsis litteris citations)

These citations must be presented within quotation marks, without italics, using Times New Roman font size 12, and integrated directly into the body of the text.

References

RLAE adopts references in accordance with the Vancouver Style.

There is no maximum limit for the number of references, provided they are relevant to the text, up to date (from the last three years), of national and international scope, and include access links for verification. Authors bear full responsibility for the accuracy and appropriateness of the references and must ensure that they do not cite retracted articles or those published in journals with questionable editorial practices.

Authors must ensure that at least 80% of the cited items are articles from journals indexed in international databases. Verification links must include updated access dates. A maximum of 10% self-citation is allowed among the citable items.

References should appear in English whenever available. The Digital Object Identifier (DOI) or access link must be included at the end of each reference cited in the article.

For examples of how to cite articles published in RLAE, it is recommended to consult the journal’s website.

 

 

Supplementary documents

 

RLAE requires authors to submit the following supplementary documents, to be uploaded in the appropriate fields of the ScholarOne Manuscripts system:

 

 

Funding

 

Authors must declare all sources of funding or institutional and/or private support received for the execution of the study. In the case of studies conducted without financial resources, authors must declare that the research did not receive funding for its execution.

 

 

Additional information

 

Costs related to the submission and publication process

The costs related to the submission and publication process in RLAE consist of two separate fees - the processing fee and the publication fee - which are charged at different stages of the editorial workflow. In addition, authors are responsible for covering expenses related to language editing and translation services for approved manuscripts. A detailed description of these costs is provided below.

Processing fee (only for manuscripts with Brazilian authors)

Submission of the manuscript to RLAE does not incur a cost to the authors. However, if the manuscript is approved during the preliminary assessment phase, authors must pay the processing fee for the manuscript to proceed to the peer review process. The processing fee payment will be requested by the journal’s editorial office via e-mail, and proof of payment must be uploaded to the ScholarOne Manuscripts system in PDF format, with legible information. The proof of payment must include:

  • Payment date (current and after the manuscript submission date);
  • Amount paid and payment method;
  • Payer information (name and banking institution details);
  • Recipient information (name and banking institution details).

Information on how to make the payment and the necessary banking details will be provided to the authors by the RLAE editorial office.

Proofreading and translation costs

Authors are responsible for covering the costs of grammatical proofreading of the article in the language of submission and for translations into the other publication languages required by the journal, as outlined below:

Proofreading

Proofreading is usually requested from the authors prior to the final approval of the manuscript and must be performed by a company accredited by the journal. The cost of proofreading is the responsibility of the authors. Deadlines and fees must be negotiated directly between the authors and the accredited service providers. Submission of the certificate issued by the accredited company is mandatory and must be uploaded to the ScholarOne Manuscripts system in the designated field (Proofreading certificate).

Authors are required to carefully review the text before submitting the revised version to the journal. If inadequacies are found, only one opportunity for correction will be granted.

Translations

Translations are requested from the authors after the final approval of the manuscript. The manuscript must be translated into two additional languages other than the language of submission. The editorial office will contact the corresponding author and provide all necessary instructions. Deadlines and fees must be negotiated directly between the authors and the accredited service providers.

To ensure translation quality, only translations accompanied by a certificate issued by an RLAE-accredited company will be accepted.

Authors are required to carefully review all versions of the article before submitting them to RLAE for publication, confirming in the Agreement Form that such review was conducted and that no discrepancies were found (including missing words, missing paragraphs, mixed languages, etc.). The Agreement Form will be sent to the authors by the RLAE editorial office along with the relevant instructions for this stage.

Publication fee

After final approval of the manuscript, authors must pay the publication fee for the approved article to be prepared for publication. Payment of this fee must be made in accordance with the instructions sent by the journal’s editorial office via e-mail, and the proof of payment, in PDF format, must also be submitted to the editorial office by e-mail.

Fee amounts and other costs

The amounts for the processing and publication fees, as well as other related costs, are available here.

Attention: Payments made in disagreement with the instructions provided by the journal's editorial office will not be refunded. The same applies to payments made before the manuscripts are approved in the preliminary assessment.

 

Instructions for requesting receipts

Receipts for payment of the processing and/or publication fees must be requested in writing, exclusively by e-mail, within two business days after payment is made. After this deadline, receipts can no longer be issued.

Requests for receipts must follow the instructions below, within the timeframe mentioned above:

  • Send an email to: tesouraria@eerp.usp.br;
  • In the “Subject” field, write: Request for Receipt Issuance;
  • In the body of the email, include: full name, CPF (Brazilian individual taxpayer number, if Brazilian) or other personal identification document (indicate the type of document), and additional information related to the payment (submitted article title, protocol number, etc.);
  • Attach proof of payment to the email.

Attention: Receipts will only be issued if all of the above instructions are properly followed and fulfilled.

Frequently asked questions (FAQ)

During the submission process, after uploading all the required files, the system displays the following message: “It looks like you may not have uploaded all your files.” What should I do?

First, ensure that all mandatory files have been correctly uploaded to the system. If they have, check whether the system page is being translated into any language other than English. The ScholarOne Manuscripts system must be used exclusively in English, without browser translation, to avoid such errors.

What time does the option to submit a revision or resubmission expire?

The option to submit a revision or resubmission expires at 11:59 PM, Eastern Standard Time (EST), on the due date. If you are the submitting author and need more time, you must contact the journal’s editorial office to request an extension after the deadline.

Note: Silverchair provides on its website a page dedicated to frequently asked questions regarding the use of the ScholarOne Manuscripts. To access this page, click here.

 

General questions

For any questions, please contact the RLAE editorial office by email at rlae@eerp.usp.br. Messages will be answered as soon as possible.

 

 

Contact

 

Ribeirão Preto School of Nursing (Escola de Enfermagem de Ribeirão Preto) - USP
Av. Bandeirantes, 3900 - Vila Monte Alegre
ZIP: 14040-902 - Ribeirão Preto, SP, Brazil
E-mail: rlae@eerp.usp.br
Phones: +55 (16) 3315-3387, +55 (16) 3315-4407

 

 

location_on
Escola de Enfermagem de Ribeirão Preto / Universidade de São Paulo Av. Bandeirantes, 3900, 14040-902 Ribeirão Preto SP Brazil, Tel.: +55 (16) 3315-3387 / 3315-4407 - Ribeirão Preto - SP - Brazil
E-mail: rlae@eerp.usp.br
rss_feed Stay informed of issues for this journal through your RSS reader
Report error